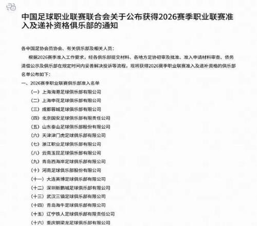
中足联于今日发布了2026赛季三级职业联赛准入结果。上海海港、上海申花、上海赛更达均获得准入资格。



这份公告显示,广西平果失去准入资格,湖北青年星递补中乙。2025赛季广西平果征战中甲赛场,最终以6胜7平17负积25分排名第15,降入中乙。

中足联于今日发布了2026赛季三级职业联赛准入结果。上海海港、上海申花、上海赛更达均获得准入资格。



这份公告显示,广西平果失去准入资格,湖北青年星递补中乙。2025赛季广西平果征战中甲赛场,最终以6胜7平17负积25分排名第15,降入中乙。


冷漠对待0690秒前
JR020179838416秒前
你说都对34秒前
牙黑黑50秒前
灵鸽Ringle1分钟前
苗可秀1分钟前
破费1分钟前
Ai娅呀1分钟前